您好,欢迎进入盛世德物业管理公司官网!
在线留言
关于我们
网站首页
关于我们
公司简介
组织架构
服务项目
鹿邑德鸿·迎宾府
许昌德鸿·迎宾府
济源德鸿·迎宾府
洛阳·德泽苑
鹿邑德鸿·宸院
济源德鸿·宸院
济源德鸿·尚院
行业新闻
物业服务简报
洛阳盛世德物业每周简报
许昌盛世德每周简报
济源盛世德每周简报
鹿邑盛世德每周简报
在线留言
您的位置:
主页
>
行业新闻
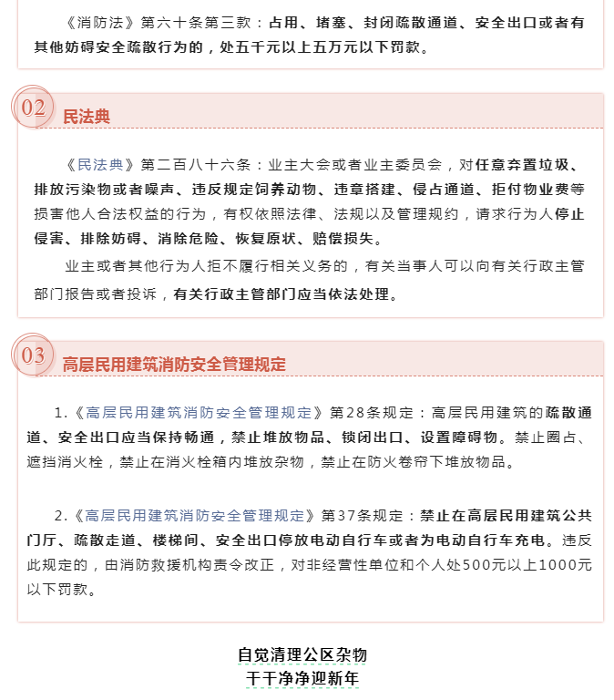
快过年了!不是物业爱管闲事,您在楼道堆杂物、停电动车真的很危险!
发布日期:2025-01-08 15:28
浏览次数:
上一篇:收了物业费,物业是不是什么事都得管?
下一篇:暂无
查看更多 >>
推荐新闻
快过年了!不是物业爱管闲事,您在楼道堆杂物、停电动车真的很危险!
...
2025-01-08
收了物业费,物业是不是什么事都得管?
业主财产被淹、被盗,物业公司要赔偿吗?亲爱的业主朋友其实物业管理服务工作一直都在在眼前、在背后在白天、在夜里在酷暑、在严...
2025-01-03
不交物业费,法院出新招,后果很严重
不交物业费法院出新招后果很严重(见红色字)2024年12月23日,福建省南安市人民法院公开发布《物业费督促履行告知书》。...
2024-12-25
电动车起火,责任谁担?过失引发火灾也是犯罪!
今日案例电动车违规充电,过失引起火灾案2024年1月4日02时00分,位于北京市房山区某小区楼道内有一电动车电池起火冒烟...
2024-11-07
Copyright © 2002-2022 盛世德物业管理有限公司 版权所有 备案号:
豫ICP备2022016705号-1
后台登录
扫一扫咨询微信客服